又到了和“嗡嗡”斗智斗勇的季节了。
毫不夸张,科大大现在就已经是这样的状态了:(忍住别笑+1)

文章插图
图片来源:原创
哭!真的崩溃了!不光科大大,已经有小宝贝中招了!(忍住别笑+2)

文章插图
新闻来源:人民网
千万别小看蚊子这类小东西,被叮一口严重的可能还会皮肤溃烂、感染发烧等!
那么,今天科大大就来跟大家一起唠唠关于驱蚊的那些事儿!
(文末有锦鲤出没,快去逮它!)
1
驱蚊神器看仔细,千万别交智商税!
选购驱蚊用品时必须擦亮眼睛!一些产品被商家披上了诱人的外衣,但其实啥用没有!
以下这几类网传驱蚊神器,请注意避坑:
1、懒人必备:光诱灭蚊器
千万别被光诱灭蚊器“欺骗”了,厂家称其纯物理灭蚊,安全无毒。
事实上,无毒或许是真的 ,能不能灭蚊真的很难保证。
相比人体散发的“魅力”,紫外线灯根本诱惑不了蚊子,而且还费电!
(虽然一晚上也花不了几分钱......)
2、网红产品:驱蚊手环、驱蚊贴
辐射范围比较小,只能保护贴纸附近几十厘米的皮肤,驱蚊持续时间较短。

文章插图
图片来源:原创
如果孩子长时间在户外活动,驱蚊贴和驱蚊手环的防蚊效果更不用多说了,所以不推荐。
3、中老青年驱蚊最爱:花露水、风油精、清凉油
此类产品大多含有较高浓度的酒精及其他醇醚成分。
尤其是三岁以下的宝宝慎用风油精!
由于风油精中含有樟脑,对于新生儿来说,樟脑会随气味透过新生儿娇嫩的皮肤和黏膜而入血。
从而使红细胞破裂溶解成胆红素,就会使胆红素的含量过高,从而很容易引起宝宝出现黄疸的发生。
除此以外,还容易引起宝宝出现抽搐惊厥等神经症状的发生!
4、老古董灭蚊法:蚊香
蚊香燃烧产生的烟雾会引起呼吸道不适,而且有明火,容易发生意外!超级不建议使用!
5、传统味道熏蚊法:生姜、大蒜、薄荷、艾草等
洋葱、大蒜、生姜、薄荷、艾草等散发的刺激性气味,驱蚊效果十分有限,只能起到心里安慰的作用。

文章插图
图片来源:原创
6、友情献身法
找个更吸引蚊子的人,开仓放血,分散其注意力!
有没有效果科大大只能说:“随缘”,但是你可能就此失去一位盆友......
那么怎么选才能及安全还有效呢?我们接着往下看!
2
安全、有效驱蚊,得看这些!
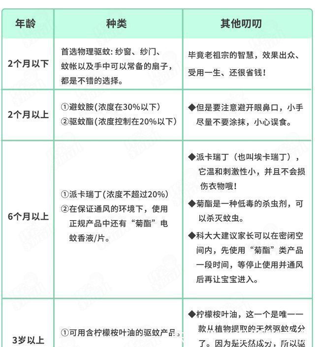
不同年龄的娃,选产品时也大不相同。
科大大就按年龄分别帮大家整理了哪些才真的适合娃:

文章插图
图片来源:原创
驱蚊液起作用的时间毕竟有限。
最硬核的驱蚊方法就是:在家物理驱蚊大法,出门浅色的防蚊裤和防晒衣,让蚊子无从下嘴!馋死它!

文章插图
图片来源:原创
但是,蚊子真的很“狡猾”,防不胜防啊!
有时候被咬完会奇痒无比,用力过猛还容易留疤,这该怎么办啊?
别急,此宝典马上奉上!
3
被咬后的三大“自救”法宝!
被咬包,最尴尬的莫过于:奇痒无比我挠挠挠!挠破留疤我哭哭哭!

文章插图
图片来源:原创
如何快速止痒、消肿、不留疤,科大大来拯救你!
◆民间止痒消肿大法:
1、全国通用-【按十字法】
不管怎样先按个十字!它可能只是个心理作用,不过只要能止痒也未尝不可!
但是!不要用力去抠去抓哦,这样容易导致皮肤破损,更容易引发细菌感染、皮肤发炎、红肿。

文章插图
图片来源:原创
- 一日三餐|花8年时间,我把孩子养成了废人:不恰当的爱会变成毒药
- 董女士|18岁女孩吃药怀8胞胎:细思极恐的一幕,看完只有深深叹息
- 被套路|3岁儿子喝药“被套路”走红每口都是最后一口,家长学到了
- 山药|小孩脾胃不好,试试这4种食物,缓解小孩积食
- 新冠病毒|准妈妈打新冠疫苗,宝宝也会有抗体吗?
- 耐受|厌奶、绿便、腹泻、便秘、奶瓣、过敏…年度育儿问题
- 患儿|所有退烧药都用过仍不退,在家里可以去医院,在医院里医生怎处理
- 保胎药|【孕育新生】怀孕早期如何保胎?
- 疫苗|孕妈接种新冠疫苗 宝宝也有抗体
- 铁棍山药|奶香山药包「宝宝辅食」
